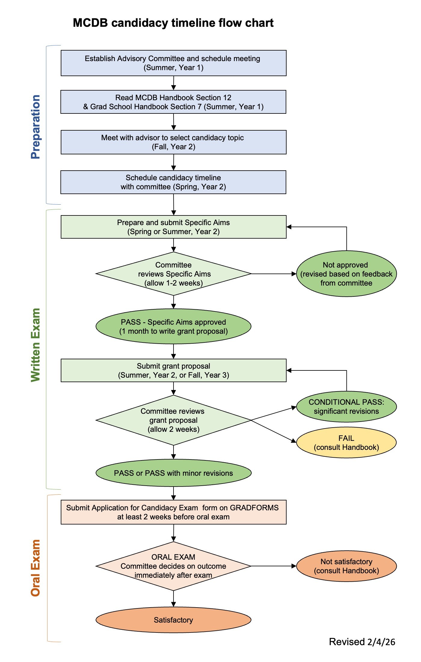
For help with planning your candidacy, please reference this candidacy timeline flow chart.
Allowing for time to revisions of the aims page and final document, expect the entire process to take ~4 months from when you start preparing your aims page to completing your oral.
Remember to submit an application to graduate with MS based on candidacy on GRADFORMS by the 3rd Friday of the semester in which candidacy will be completed.
For more information about the candidacy exam process, please consult Section XII of the MCDB Student Handbook.
